:::
公告 訪客 - 研究發展組 | 2019-03-07 | 點閱數: 1336

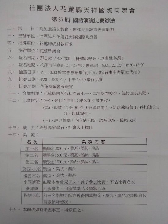
花蓮縣花蓮市中正國民小學 107 學年度低年級國語演說比賽辦法

一、比賽目的:
(一)配合語文領域教學,豐富學習內涵,激勵學習成效。
(二)加強語文教育,增進兒童語言表達能力。

二、主辦單位:本校教務處 

三、參加對象:本校一、二年級學生,每班至多二名為限。

四、報名日期:即日起至 108 年 3 月 8 日(星期五)截止

五、比賽時間:108 年 4 月 2 日(星期二)中午 12 : 40 

六、比賽地點:本校飛行船共讀教室
 
七、比賽內容: 
(一)題目:自訂(報名後不得更改)
(二)時間:以 2 分 30 秒~3 分鐘為限,不足或逾時每 15 秒扣總分 5 分,以此類推。
(三)評分標準:內容佔 40%、語音佔 30%、儀態佔 30%。

八、評審:聘請校內專長教師擔任

九、不分年級錄取四名優秀學生,將於4/20(星期六)代表學校參加花蓮縣天祥國際同際會第 37 屆國語演說比賽。 

十、本辦法經校長核可後實施,修正時亦同。 

※※請導師注意以下時間、地點並轉知學生

①比賽時間:108 年 4 月 02 日(二)
②比賽地點:本校飛行船共讀教室
③抽籤時間:108 年 3 月 15 日(五),早上 8:10 教務處,未到者由教務處代抽籤。 
④108 年 3 月 15 日抽籤當天,請一併將演講題目告訴研發組,以利後續進行。

 

  • 比賽辦法.jpg
    1) 比賽辦法.jpg
  • 報名表.jpg
    2) 報名表.jpg
:::

媒體報導

:::

榮譽榜

搜尋

[ more... ]