跳至主內容區

花蓮縣童軍會

:::
This is an example of a HTML caption with a link.
:::

左邊區域內容

衛星雲圖

:::

主內容區域

重要 管理員 - 會務通報 | 2023-11-01 | 點閱數: 595

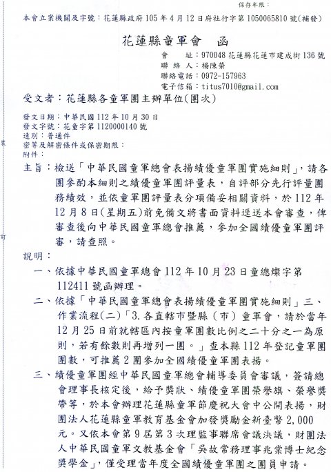
一、依據中華民國童軍總會 112 年 10 月 23 日童總燦字第 112411 號函辦理。
二、依據「中華民國童軍總會表揚績優童軍團實施細則」三、作業流程(二)「3.各直轄市暨縣(市)童軍會,請於當年 12 月 25 日前就轄區內按童軍團數比例之二十分之ㄧ為原則,若有餘數則再增列一團。」查本縣 112 年登記童軍團團數,可推薦 2 團參加全國績優童軍團表揚。
三、績優童軍團經中華民國童軍總會輔導委員會審議,簽請總會理事長核定後,給予獎狀、績優童軍團榮譽旗、榮譽獎帶等,於本會辦理花蓮縣童軍節慶祝大會中公開表揚,財團法人花蓮縣童軍教育基金會加發獎勵金新臺幣 2,000 元。又依本會第 9 屆第 3 次理監事聯席會議決議,財團法人中華民國童軍文教基金會「吳故常務理事兆棠博士紀念獎學金」,僅受理當年度全國績優童軍團之團員申請。
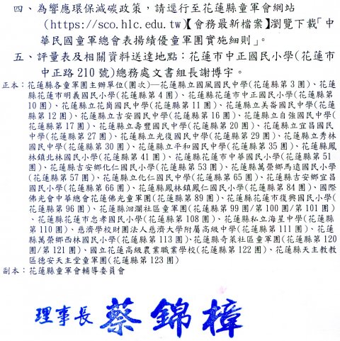
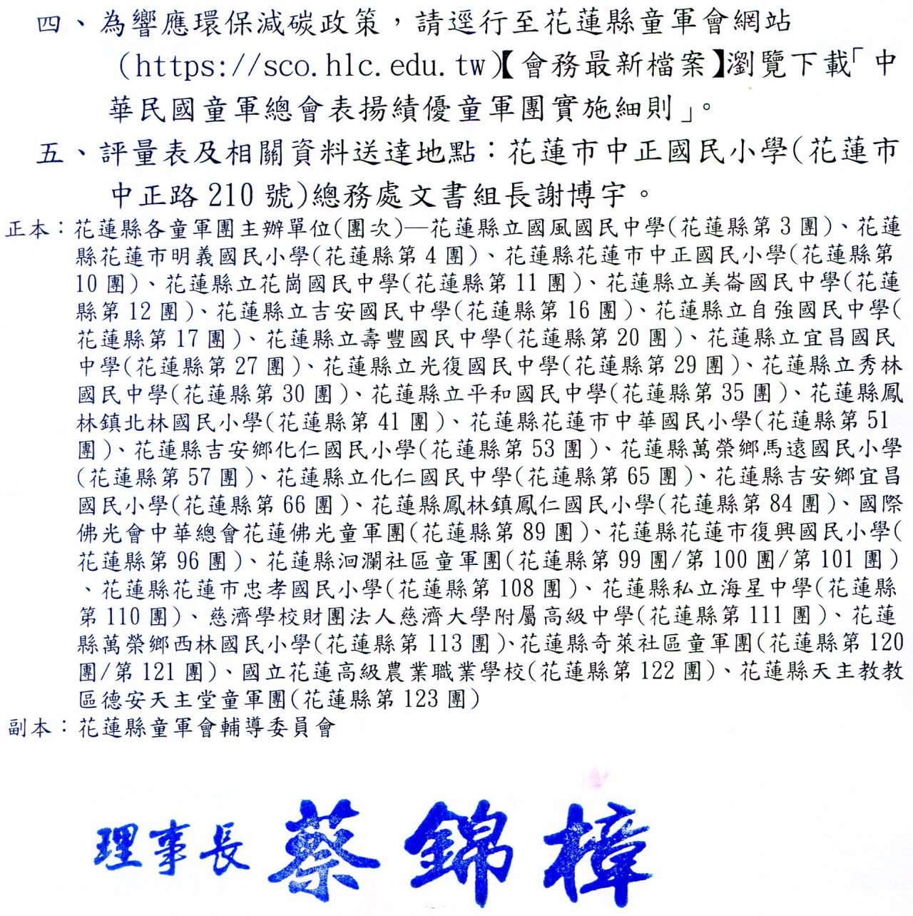
四、為響應環保減碳政策,請逕行至本站【會務最新檔案】瀏覽下載「中華民國童軍總會表揚績優童軍團實施細則」。
五、評量表及相關資料送達地點:花蓮市中正國民小學(花蓮市中正路 210 號)總務處文書組長謝博宇。
六、請各團參酌本細則之績優童軍團評量表,自評部分先行評量團務績效,並依童軍團評量表分項備妥相關資料,於 112 年 12 月 8 日(星期五)前免備文將書面資料逕送本會審查,俾審查後向中華民國童軍總會推薦,參加全國績優童軍團評審。

  • 140中華民國童軍總會表揚績優童軍團實施細則-各童軍團1.jpg
    1) 140中華民國童軍總會表揚績優童軍團實施細則-各童軍團1.jpg
  • 140中華民國童軍總會表揚績優童軍團實施細則-各童軍團2.jpg
    2) 140中華民國童軍總會表揚績優童軍團實施細則-各童軍團2.jpg
  • 中華民國童軍總會表揚績優童軍團實施細則1091205版.doc
    3) 中華民國童軍總會表揚績優童軍團實施細則1091205版.doc
:::

右邊區域內容

重要活動倒數計時

花蓮縣115年童軍節慶祝大會及童軍聯團活動

即時空品測站資訊看板

回上方浮動按鈕

頁尾區域