跳至主內容區
花蓮縣花蓮市明義國民小學
導覽列
:::
花蓮縣花蓮市明義國民小學
校務行政
教務處
學務處
總務處
人事室
輔導處
會計室
校長
許傳德校長
主選單
私人簡訊
好站連結
修繕登記
線上填報
重要紀事
待審課程
資料中心
最新消息
行事曆
登入
登入
帳號
密碼
登入
重取設定
:::
左邊區域內容
行政中心
明義簡介
校長
教務處
學務處
總務處
輔導室
人事室
會計室
博愛分校(幼兒園)
學生家長會
相關辦法
藝術才能班
意見交流信箱
行政工作紀實
課程教學
114學年課程計畫
花蓮親師生平台
遠距教學線上教室
明義國小環境教育
本土語言資源網
明義國小圖書館
教育部科技化評量
親師生園地
資訊組小叮嚀
學校活動相簿
家庭教育資源
課後社團報名與繳費
資訊設備委外報修
班網輕鬆架
學生請假規則摘要
MYPS教師信箱登入
明義資訊科技網
學生輔導諮商中心
防治學生藥物濫用宣導
宣導網站
不迷小紅書,青春不迷途
性平專區
165 全民防騙網
家庭教育資源網
均一教育平台
PaGamO
雲端閱讀電子書
OAC兒童主題網
愛學網
即時空氣質量指數
Hualien
的即時空氣品質
2026年05月11日 11時08分
32
優
空氣質量令人滿意,基本無空氣污染
各類人群可正常活動
:::
主內容區域
本站消息
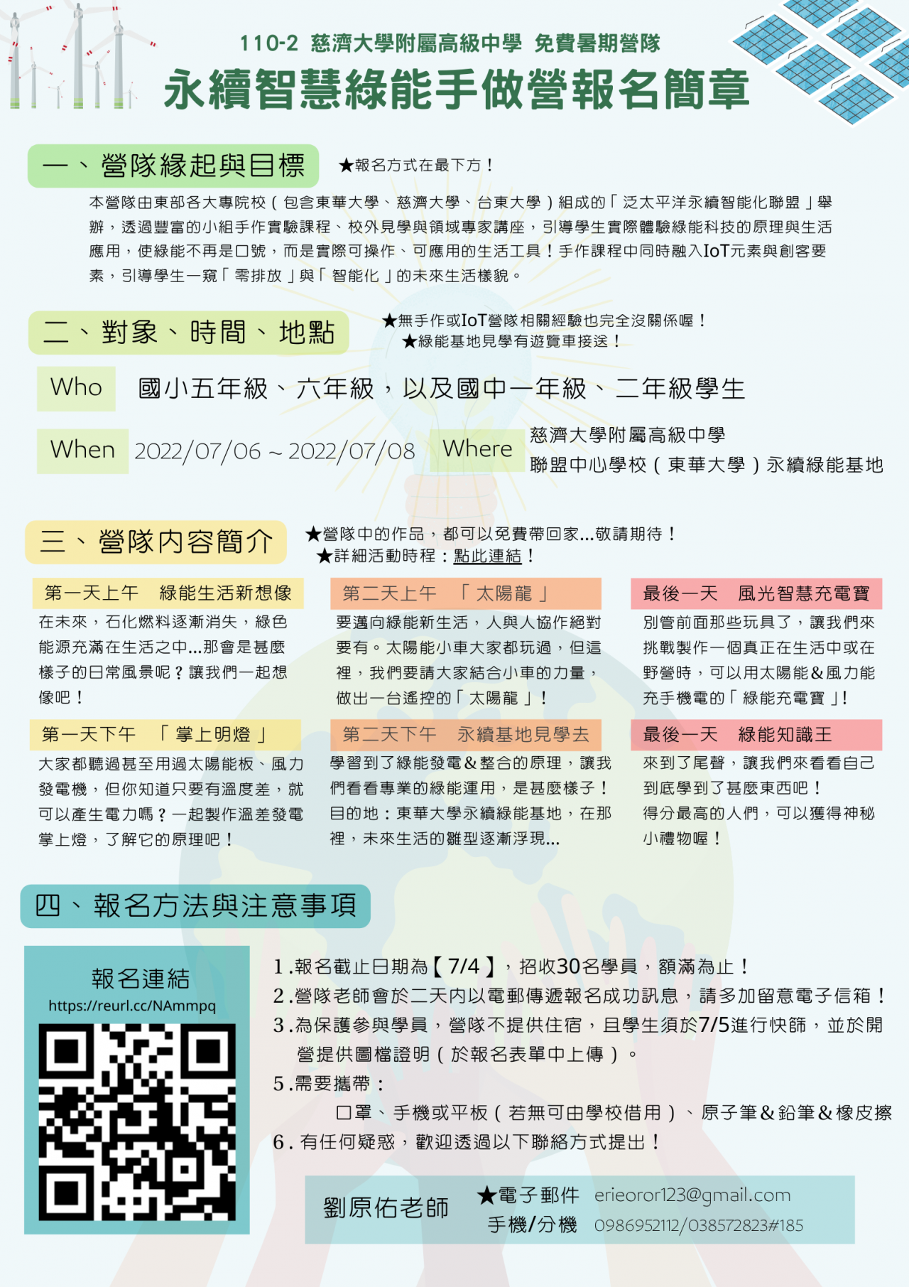
轉知慈中辦理暑期永續能源營隊,歡迎五六年級同學報名參加
公告
劉嘉榕
-
教務處
| 2022-06-25 | 點閱數: 790
詳請參閱附件說明
報名網址: https://reurl.cc/e3l74K
1) 暑假營隊-3.jpg
2) 110-2-慈大附中『永續智慧綠能手做營』(全程免費參加).png
:::
右邊區域內容
影音專區
明義快訊
主選單
首頁
資料中心
重要紀事
最新消息
學生請假資料
學生請假單
教育網站
教育部
花蓮縣教育處
花蓮校務系統入口網
教師在職進修資訊網
教育部課程與教學整合平臺
新版英語學習護照
花蓮OpenID認證平台
教育部雲端電子郵件
教育部教育雲
學習扶助評量分析
頁尾區域