:::
- 賀!六甲林凱萱參加-看見東海岸之美繪畫比賽,榮獲高年級組第三名~感謝丞左老師指導~
| 花蓮縣政府 函 |
| 地址:970270花蓮縣花蓮市府前路17號 承辦人:李政蒲 電話:03-8462860 電子信箱:leeaoo@hl.gov.tw |
|
受文者:花蓮縣光復鄉太巴塱國民小學
|
| 發文日期: | 中華民國113年9月27日 |
| 發文字號: | 府教課字第1130192840號 |
| 速別: | 普通件 |
| 密等及解密條件或保密期限: |
| 附件: | 113學年度全國科技教育創意實作競賽花蓮區選拔賽生活科技組全縣師生共訓0、113學年度全國科技教育創意實作競賽花蓮區選拔賽生活科技組全縣師生共訓1、113學年度全國科技教育創意實作競賽花蓮區選拔賽資訊科技組全縣教師增能研習0、113學年度全國科技教育創意實作競賽花蓮區選拔賽資訊科技組全縣教師增能研習1、113學年度全國科技教育創意實作競賽花蓮區選拔賽實施計畫正式版、113學年度花蓮縣科技教育創意實作競賽宣傳海報0 (376550000A_1130192840_ATTACH1.png、376550000A_1130192840_ATTACH2.png、376550000A_1130192840_ATTACH3.png、376550000A_1130192840_ATTACH4.png、376550000A_1130192840_ATTACH5.pdf、376550000A_1130192840_ATTACH6.png) |
| 主旨: | 本縣辦理113學年度全國科技教育創意實作競賽_ 花蓮區選拔賽,相關事項如說明,請查照。 |
| 說明: |
| 一、 | 依據教育部國民及學前教育署113年8月30日臺教國署字第1130094745號函辦理。 |
| 二、 | 競賽相關時程: |
| (一) | 花蓮縣競賽說明會 |
| 1、 | 時間:113年11月13日(三)10時起至11止。 |
| 2、 | 會議方式:Google Meet線上會議(mgx-tvbi-qth ) |
| (二) | 資訊科技組 |
| 1、 | 全縣教師增能研習 |
| (1) | 時間:113年11月27日(三)13時30起至16時止。 |
| (2) | 地點:光復國中四樓會議室。 |
| (3) | 進修網代碼:4572057 |
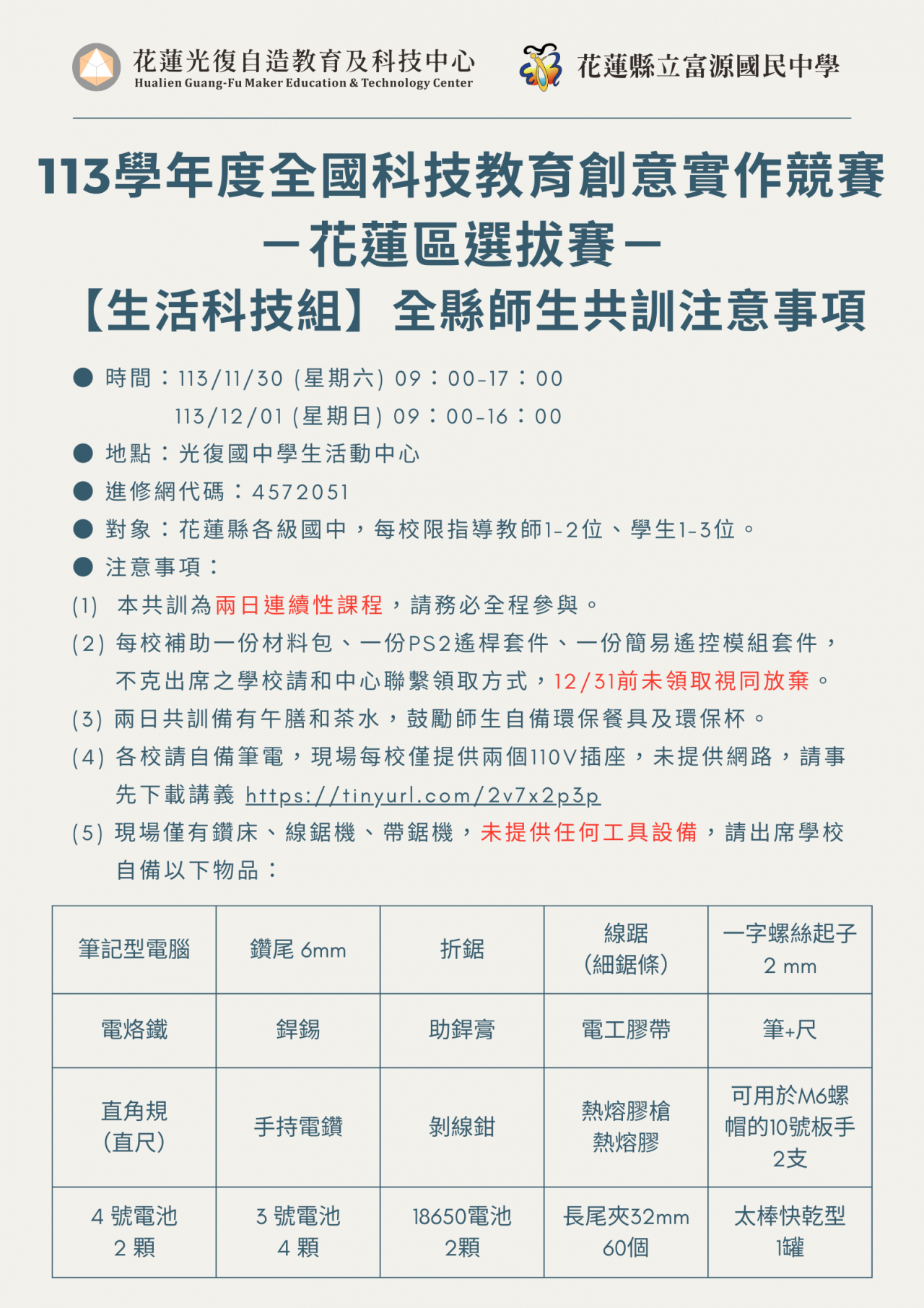
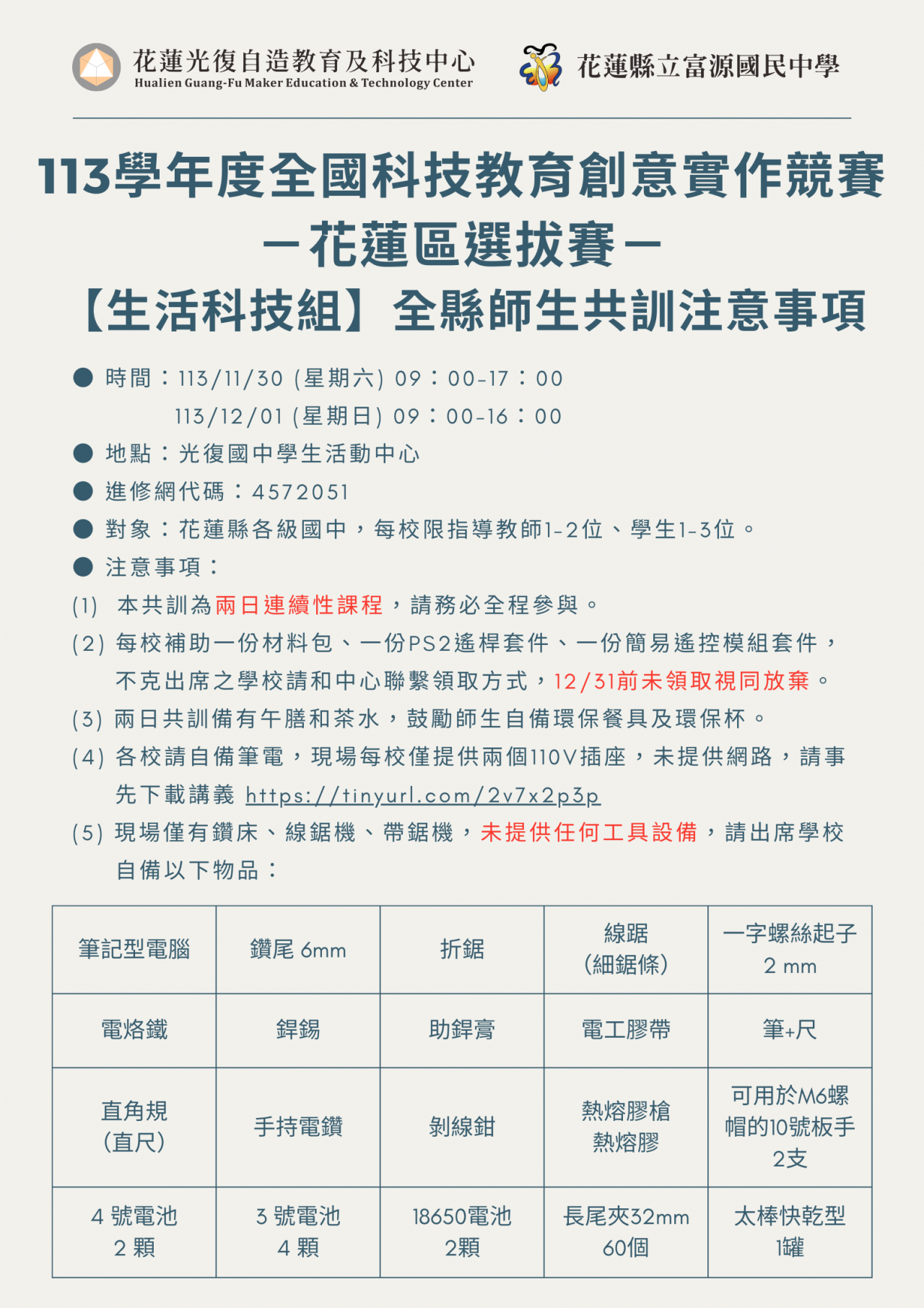
| (三) | 生活科技組 |
| 1、 | 全縣師生共訓時間 |
| (1) | 第一場:113年11月30日(六)9起至17止113年 |
| (2) | 第二場:113年12月01日(日)9起至16止 |
| (3) | 辦理地點:光復國中學生活動中心 |
| (4) | 進修網代碼:4572051 |
| (5) | 每校限1-2位指導教師及1-3位學生,需參與兩日。 |
| (四) | 賽前領隊會議 |
| 1、 | 時間:114年3月6日(四)10起至11時止 |
| 2、 | 辦理方式Google Meet線上會議( mto-zksh-bxe) |
| 正本: | 本縣各公立國民中-小學、花蓮縣私立海星國民小學、花蓮縣私立海星高級中學國中部、國立東華大學附設實驗國民小學、慈濟學校財團法人慈濟大學附屬高級中學國小部、慈濟學校財團法人慈濟大學附屬高級中學國中部 |
| 縣長 徐榛蔚 |

09-30 函轉「社團法人中華明日閱讀協會」辦理「1...
